导读:面对大塘村征地补偿方案,若认为补偿标准过低或程序不公,您有权暂不签署协议。但这并非终点,而是维权博弈的开始。本文将从客观角度解析不签字的法律后果、政府可能采取的行动路径、以及您可用的法定救济渠道,并附上维权流程图帮助您明晰策略。核心在于:不签字是合法权利,但必须随之以主动、理性的法律行动,方能有效争取公平补偿。
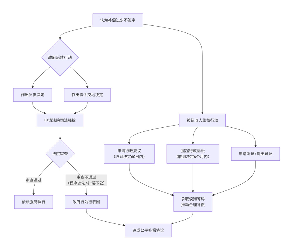
以下流程图梳理了如果您选择不签字后,可能面临的程序及您的应对路径,希望能帮助您把握全局:

一、不签字后的法律进程:政府如何行动?
拒绝签字后,征收项目并不会因此停滞。法律赋予了政府一套推进程序,了解这些步骤至关重要。
作出补偿决定:在签约期限内若未能达成协议,由区人民政府将依法及时作出《征收补偿安置决定》。这份文件会载明为您确定的补偿金额、安置方式等。您务必仔细审阅其合法性,例如其补偿标准是否真的不低于市场价格。
申请司法强拆:这是唯一合法的强制拆除途径。即使您不签字,政府也无权直接强拆。他们必须向法院申请强制执行。法院将对此进行严格审查,如果发现补偿决定存在重大程序违法或明显不公,可能会裁定不予执行。
二、您的维权工具箱:从被动到主动
不签字只是表明态度,接下来的主动维权才是争取公平补偿的关键。您可以利用以下法定权利:
对补偿方案提出异议与听证:在补偿方案公告期间,如果您有异议,有权以书面形式提出。如果多数被征地的村民对方案不满,可以依法要求政府组织召开听证会,这是表达诉求、争取修改方案的宝贵机会。
申请行政复议:如果您对政府作出的《征收补偿安置决定》不服,可以在收到决定之日起60日内,向上一级人民政府(例如对区决定不服可向广州市政府)申请复议。请求复议机关审查该决定的合法性,并予以撤销或变更。
提起行政诉讼:这是维护权益最有力的法律武器。您可以在收到补偿决定之日起6个月内,直接向有管辖权的人民法院提起诉讼。诉讼期间,您可以申请“行为保全”,请求法院裁定在案件审结前暂停执行拆除,从而避免房屋在诉讼期间被拆的风险。
三、维权实操要点与风险防范
在维权过程中,策略性地做好以下几点,能极大增加成功筹码:
全面固定证据:这是所有法律行动的基础。请系统性地收集和保存好以下材料:
房屋证据:房产证、土地证、建房审批文件等权属证明;对房屋内外结构、装修、贵重物品进行高清录像和拍照。
程序证据:政府发布的征收决定、补偿方案公告、评估报告、补偿决定书等所有书面文件。
沟通记录:与征收工作人员的所有谈判、沟通,尽量保留录音、微信记录等。
善用信息武器:通过申请政府信息公开,要求公开该征收项目的征地批文、规划许可、补偿资金足额到位证明等关键文件。此举可以核查项目整体合法性,有时能发现对方的程序漏洞,成为重要的谈判筹码。
避免陷入误区:
勿签“空白协议”:坚决不要在内容空白的协议上签字,所有承诺必须明确写入合同正文。
警惕“以拆违代拆迁”:如果房屋因历史原因无证,不能简单认定为违建。对于2008年《城乡规划法》之前建造的房屋,尤其是符合规划的,应积极提供证据争取合理补偿。
坚持“先补偿,后搬迁”:这是法律铁律。在未获得公平补偿或补偿款未专户存储到位前,有权拒绝搬迁。
希望以上分析能为您提供清晰的行动方向。维权过程需要耐心和策略,核心在于将简单的“不签字”升级为一系列合法、主动的法律行动。如果您对评估报告的具体问题或行政复议的具体流程有更深入的疑问,我很乐意提供进一步的信息。







